根据公司调剂工作安排(2025年硕士研究生调剂公告https://yjs.hueb.edu.cn/info/1016/3265.htm),调剂时遵循按需调剂、全面衡量、择优选择、确保招生质量的原则。为做好研究生调剂工作,现将公司2025年硕士研究生调剂工作相关安排通知如下:
公司对未招满学术型、专业型硕士研究生名额现启动调剂程序,复试依托学信网“研招远程面试系统”,采用双机位模式进行复试。调剂时,复试比例为200%左右,所有符合调剂基本条件的考生按初试成绩总分(加上符合国家加分政策的加分)由高到低排序,确定复试名单。
一、复试与录取
1.研究生接收调剂专业:

注意:125601工程管理(全日制)调剂条件:截至2025年9月入学时,大学本科毕业后有3年以上工作经验的人员;或者获得国家承认的高职高专毕业学历或大学本科结业后,符合相关学业要求,达到大学本科毕业生同等学力并有5年以上工作经验的人员;或者获得硕士、博士学历或学位后有2年以上工作经验的人员。
2.调剂考生复试资格的审查
(1)复试资格审查

(2)yl6809永利研究生招生工作领导小组将认真核对是否为复试考生本人、有效证件与报名库采集的信息是否一致,严格核对考生的报考信息和本人身份是否真实,审核结果需由具体审核工作人员及相关专业复试小组组长签字确认,并将考生身份确认表报研招办备案。
3.调剂考生面试
进入复试考生,需按时参加面试。缺考者取消复试录取资格。具体情况及规定如下:
缺考考生的认定办法为:未按规定时间进入考场,考生迟到30分钟以上的视为缺考。
公司复试形式及科目、复试录取最终成绩的计算办法参照《2025年硕士研究生复试录取方案》执行。
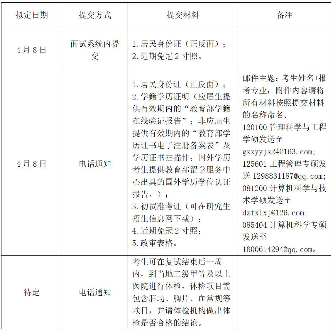
4.调剂考生复试流程及时间安排

第一批调剂复试名单后,若调剂名额未占满将进行第二批次的调剂复试工作,将尽快公布第一批调剂拟录取名单,根据情况启动第二批调剂复试工作。
二、拟录取名单的确定
(1)录取顺序
依据各专业招生计划,按照一志愿考生、调剂考生的顺序分批次进行录取,优先录取一志愿考生。同一专业内,按照复试最终成绩由高到低分别排队,依次拟录取。
(2)复试录取最终成绩的计算办法
最终成绩=(初试成绩+初试加分项)×70%+复试成绩×30%
在上述计算公式中,复试成绩为所有复试科目成绩总和(不含同等学力考生加试成绩);初试加分的相关政策以《2025年全国硕士研究生招生工作管理规定》相关内容为准。
三、凡出现以下情况考生将取消录取资格
所有考生在复试结束后须随时关注“中国研究生招生信息网”的相关提示,且保持预留的联系方式畅通。列入拟录取名单的调剂考生在规定时间内点击确认“待录取”,才能被确定“拟录取”资格。已被其他公司“待录取”的考生视为自愿放弃,不予录取。因考生个人原因未能接收信息或电话提醒,导致影响录取结果的,责任由考生本人承担。所有拟录取的调剂考生确认接受公司“待录取”通知后,将视为同意遵守公司复试录取规定,公司不再受理考生提出的解锁申请。
其他未尽事宜,以《2025年硕士研究生复试录取方案》、《复试须知》(务必请登录研究生公司网页查阅)和《2025年硕士研究生复试录取工作实施细则》为准。